Scroll to top
Talk To Us - +91 8080 619 589
Livspace

Case Study Livspace Building a robust tech stack for business processes

Back in 2019, for a scaling and growing brand like Livspace, TransFunnel enabled a foolproof tech stack implementation solely suited for their business needs. Our team helped the interior decor company integrate a wide range of tools with HubSpot to achieve their desired results.

About Livspace

Founded in 2014, Livspace provides comprehensive online home interior design and renovation. It has operations across 4 countries (India, Singapore, Malaysia and Saudi Arabia) and so far has delivered 35,000+ happy homes across the globe. The company was in the news recently for raising $180 million and becoming the 7th unicorn in 2022.

TransFunnel strategised the integration of the entire tech stack and migration of data from their old CRM to automate the marketing funnel and extend the sales funnel to score users based on usage.

Leads attended to

100

Time saved from before

90

Overall flow efficacy

26

What Livspace
wanted:

  • Livspace wanted to improve the overall lead generation and nurturing processes to support their rapid growth in the home interiors market.
  • The client was looking for a robust tech stack implementation for their business processes.
  • Livspace had a strong pre-sales and sales teams, but the tool in use then was not being efficiently utilized.
  • As a result, data capture, reporting and analytics, lead flow and workflow automation for Livspace took a hit.
  • The client was using a wide range of tools, which needed to be integrated together.
  • Livspace was finding it difficult to engage with customers in the BoFu. The improvements they were looking for were in the area of customer experience, SQL (sales qualified leads) and engaging users right from lead capture, which was then only 7.5% of all lead visits to the website content blogs post lead fill.
  • The client did not have an event-based, automatic communication capability to proactively engage and build a pipeline of future leads.

In collaboration with the Livspace tech team, TransFunnel developers had a series of workshops to understand the current state vs desired state, use cases, business process and pain points. Working hand-in-hand with Livspace stakeholders, TransFunnel was able to map the current marketing tech stack implementation. This involves integrating a marketing automation tool, which offered flexibility and scalability, could cover all their complex business use cases and was easy to use.

Proposed solution:

The objective of the activities TransFunnel took up for this project was to understand Livspace’s marketing and sales teams’ processes and to set up the infrastructure for a structured lead flow.

To start with, multiple virtual workshops were organized with Livspace stakeholders to understand the whole lead flow management process across the organization.

Overall, we had a good experience working with TransFunnel. The team is well aware of the technical details of HubSpot and is also prompt to act on urgent issues and bugs. The TransFunnel team is knowledgeable of the potential of HubSpot as a tool and also proactively recommended ideas for us to try.

Sarthak Mullick,

Product Manager, Livspace

Our strategy
& technical setup:

TransFunnel proposed HubSpot setup for funnel management to smoothen the whole sales and marketing funnel.

  • TransFunnel, along with the Livspace product team, strategized the integration of the entire tech stack and migration of data from the old CRM. This was proposed to automate the entire marketing funnel and, in future, extend the sales funnel to score the users based on their usage.
  • Our team recommended integration of all the platforms to maintain a single source of truth so that their marketing teams would be able to obtain data reporting at the client’s convenience – all in one window.
  • With this, TransFunnel automated all of Livspace’s marketing communications based on event triggers by personalizing at scale. Our devs worked closely with Livspace marketing and tech folks to define the intended communication flows.
  • TransFunnel automated all the sales communication based on event triggers from Ozonetel to Salesforce.
  • Keeping in mind Livspace’s confidential data security, we analyzed and planned the whole automation architecture by ensuring single directional and bi-directional integrations between multiple systems.
  • According to the architecture, TransFunnel designed an ERP diagram to give Livspace a clear visibility of how the data would flow across tools and get their approval.
  • Data sanity check and uniformity were crucial to ensure the smooth transition of data between the tools in use by Livspace.
  • TransFunnel proposed a phase-wise solution trail to get onboard a foolproof implementation plan using HubSpot.

HubSpot features:

  • Our team connected Livspace website forms with HubSpot such that all event triggers flow in HubSpot. These events are to be used by the Livspace marketing managers on HubSpot to configure automated marketing communication.
  • TransFunnel used HubSpot custom workflows to manage data.
  • We helped Livspace import the existing lead data into HubSpot.
  • TransFunnel also set up the template/process to import offline leads to HubSpot.
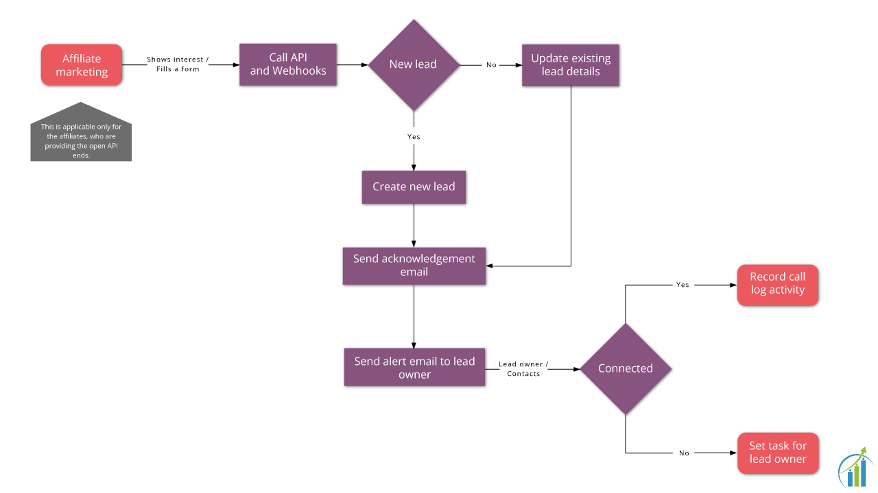
  • We used API integrations to flow leads from affiliate sites into HubSpot and to the Livspace sales team.
  • APIs were used for smooth flow of information between multiple systems.
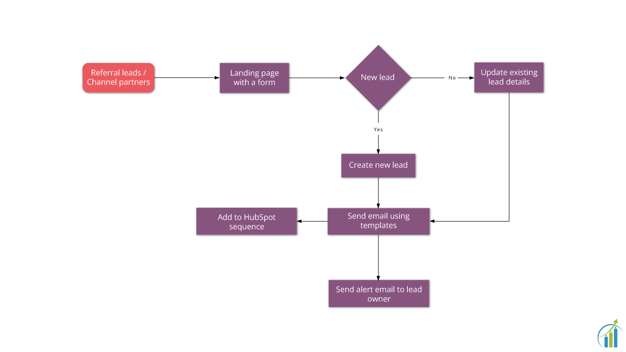
  • We developed the integration for the lead flow from landing pages to HubSpot and to the pre-sales team of the client.
  • TransFunnel set up reporting dashboards for sales, marketing and management specifically.
  • We facilitated hands-on training on HubSpot marketing features for the client.

The impact:

TransFunnel enabled the Livspace tech team to bucket all marketing communications into stages and automate them based on user journey and event data. With this, our team aligned the sales and marketing teams into a single sales funnel to enhance the sales velocity across the board. This resulted in the following:

  • No lead can drop out of the funnel without consideration, ensuring 100% leads are attended to.
  • Our team recommended integration of all the platforms to maintain a single source of truth so that their marketing teams would be able to obtain data reporting at the client’s convenience – all in one window.
  • 90% time saved compared to the initial manual lead assignment process.
  • The data quality on HubSpot is good and GDPR compliant.
  • The whole sales and marketing process is aligned. The client is now using it for the organization’s automated communications.
  • The open rate has seen a decent rise.
  • There was a >25% impetus in the overall flow efficacy while using it in conjunction with Salesforce.

We have no concerns pertaining to the quality of data on HubSpot. The marketing automation process has been quite fruitful. We use the HubSpot management dashboard for day-to-day reporting.

Sarthak Mullick,

Product Manager, Livspace